BBIN电子官方网站
中国政府网
吉林省政府网
长春市政府网
注册
登录
退出
首页
Home
要闻动态
Dynamic news
BBIN电子官方网站
Public affairs
解读回应
Reading response
政务服务
Service
互动交流
Interact
专题专栏
Special column
您当前的位置:
首页
>
要闻动态
>
通知公告
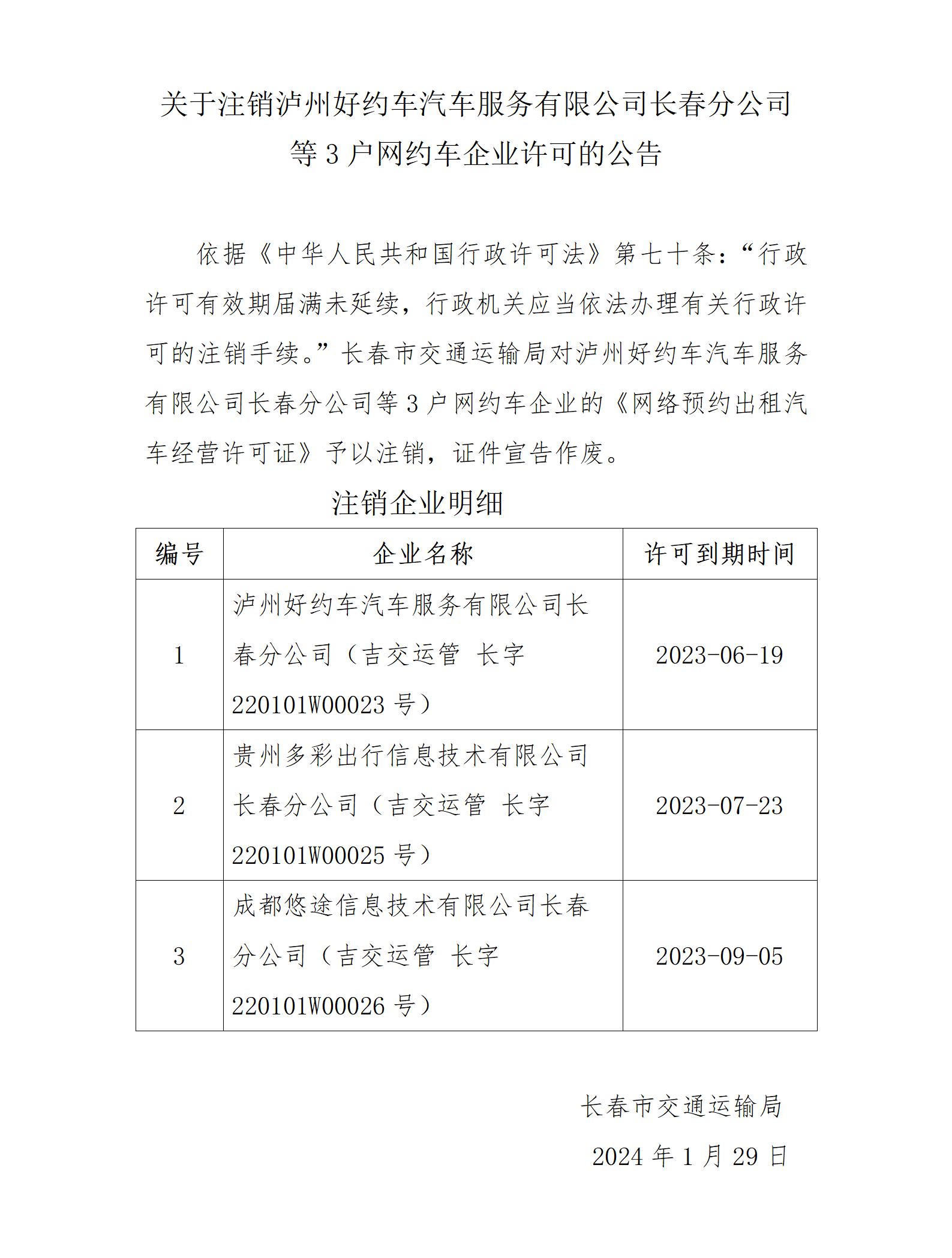
关于注销泸州好约车汽车服务有限公司长春分公司等3户网约车企业许可的公告
时间:2024-01-29 15:36
来源: BBIN电子官方网站
【字体:
大
中
小
】
打印
威尼斯人博彩-澳门威尼斯人娱乐城
站点核心词加权 - MirrorElf
301镜像站群 - 网站镜像克隆
镜像精灵
九游体育-九游(jiuyou)体育官网入口
博彩平台
澳门新葡京娱乐
威尼斯人娱乐城
足球外围平台推荐
世界杯投注